18660102766 / 15168870361 / 0531-85875116

山东ISO9001

行业动态

济南ISO45001职业健康安全手册、程序文件,你需要的全在这里!

您的当前位置: 首 页 >> 新闻资讯 >> 行业动态

济南ISO45001职业健康安全手册、程序文件,你需要的全在这里!

发布日期:2019-10-31 作者:济南ISO45001 点击:

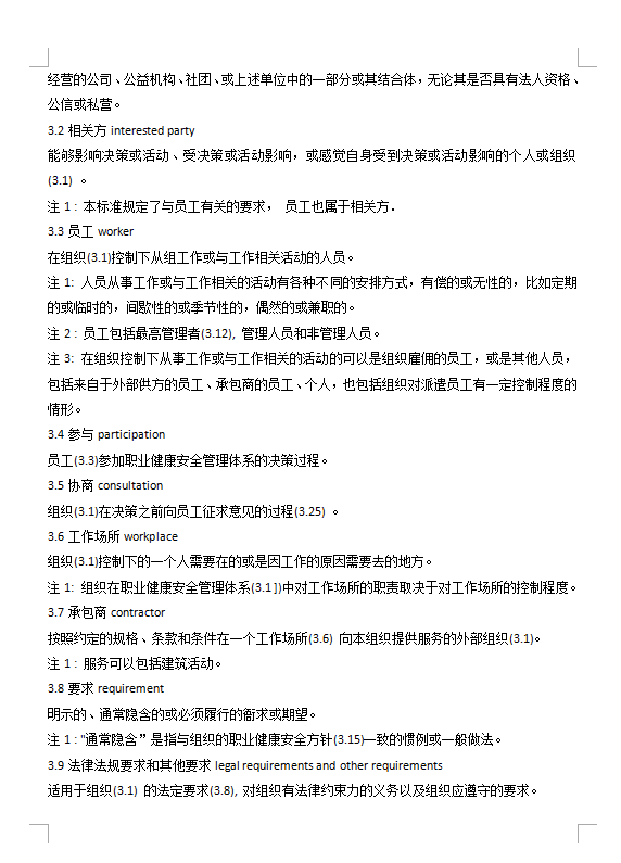
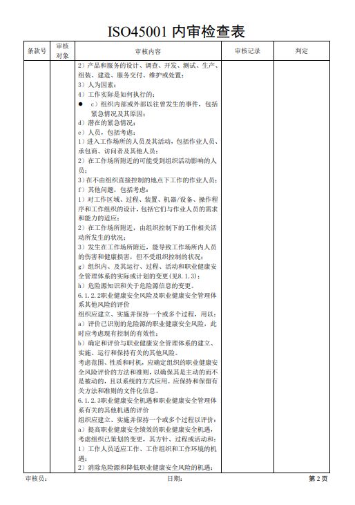
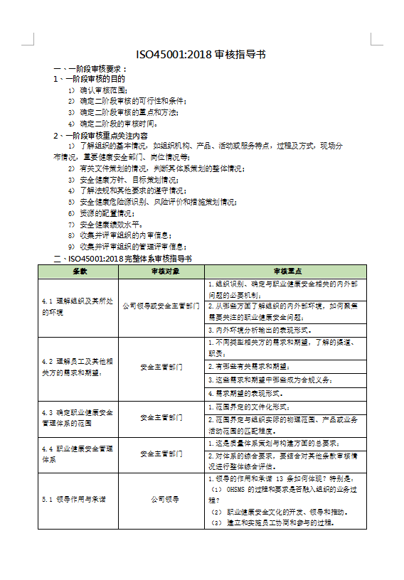
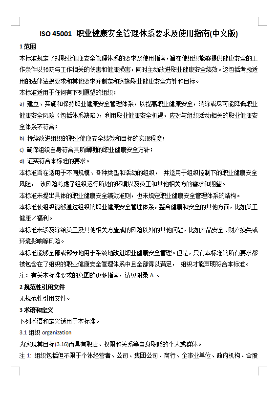
很多质量人朋友最近来问情报君有没有关于ISO45001职业健康安全体系的一些资料,情报君怎么忍心让大家失望呢?

来看这些信标君最新搞到的ISO45001体系宝贵资料!资料获取方式如下:

济南ISO45001山东ISO45001济南ISO45001ISO45001山东ISO45001德州ISO45001滨州ISO45001菏泽ISO45001济南ISO45001山东济南ISO45001

本文网址:http://www.sdsxb.com/news/487.html

关键词:济南ISO45001,ISO45001,山东ISO45001

最近浏览:

  • 联系方式
  • 联系人:李老师

    手机:18660102766/15168870361

    电话:0531-85875116/85700666

                       

    地址:济南市明湖西路777号明湖广场1号楼1217室

    微信图片_20230411090726_副本.png

    微信扫一扫

    Copyright © 2022 版权所有: 山东省信标联合质量认证有限公司 备案号: 鲁ICP备19042953号-1 主营区域: 济南 淄博 东营 潍坊 济宁 泰安 日照 滨州 德州 临沂 菏泽 聊城 枣庄 青岛 烟台 威海 营业执照
  • 在线客服
  • 客服
    18660102766
  • 在线留言
  • 手机网站
  • 微信号

    liping68688

  • 在线咨询
    欢迎给我们留言

    现在可能是非工作时间或是我没在座位上。请填写下面表格,我手机有即时通知,会尽快安排与您联系。

    请在此输入留言内容,我们会尽快与您联系。
    姓名
    联系人
    电话
    座机/手机号码
    地址
    地址